Automation Week Challenges October 2020 - Web UI

All the following challenges are focused on Web API automation.

Automation Week

These challenges are part of Automation Week. Complete them for your chance to talk at Test.bash(); about your approach and experience.

Application

The application for this challenge is Restful Booker Platform. More about the application is available here. You can also ask questions related to the application there.

The Challenges:

Complete these challenges using any tooling of your choice.

Beginner:

Create an automated test that completes the contact us form on the homepage, submits it, and asserts that the form was completed successfully.

Intermediate:

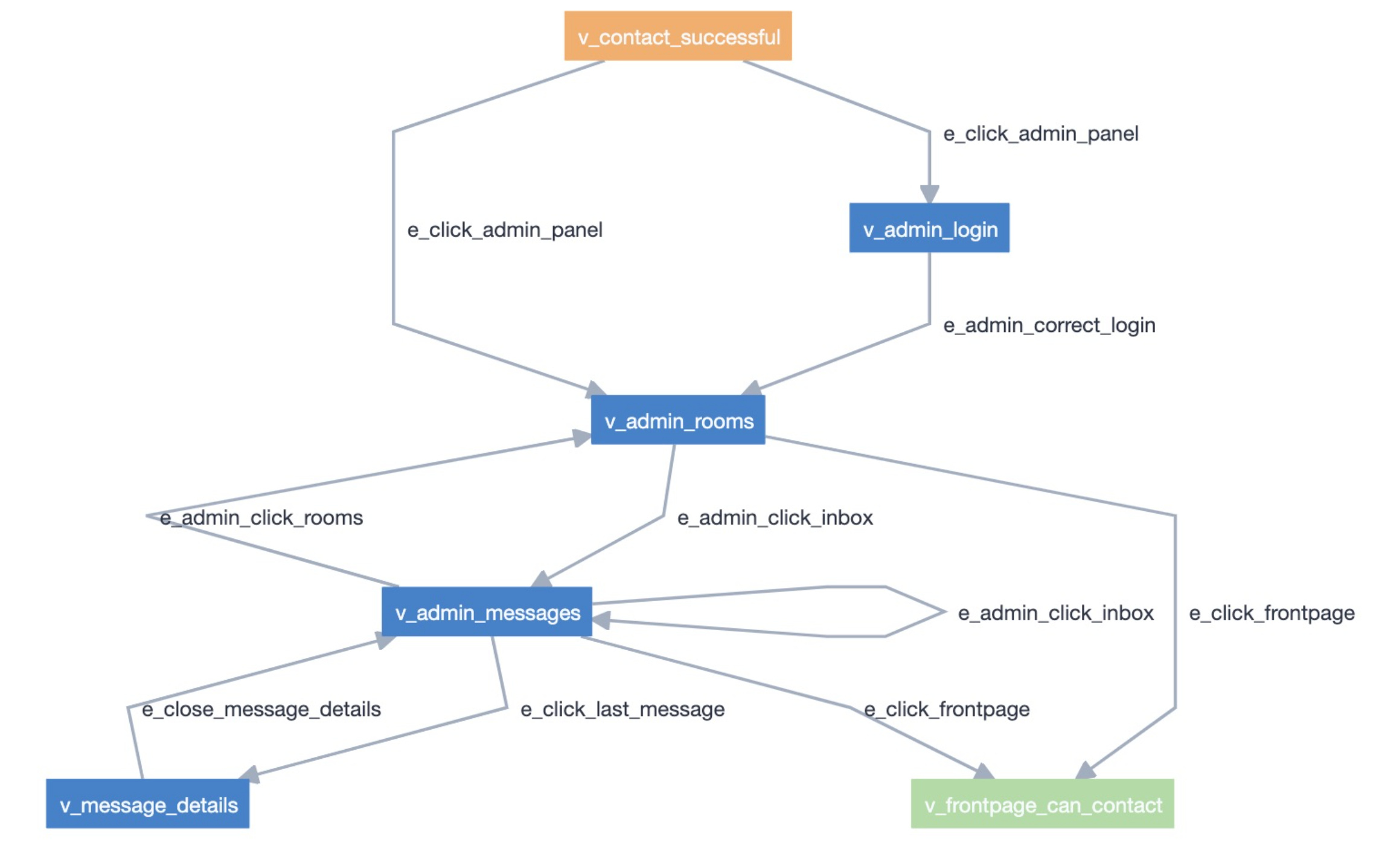
Create an automated test that reads a message on the admin side of the site.

You’ll need to trigger a message in the first place, login as admin, open that specific message and validate its contents.

Advanced:

Create an automated test where a user successfully books a room from the homepage.

You’ll have to click ‘Book this Room’, drag over dates you wish to book, complete the required information and submit the booking.

Questions

If you have any questions at all about this challenge, please post them below.

3 Likes

Nothing happens on clicking the dates(other than today’s date) inside the calendar.
Is this expected ?

No. You need to drag over some dates to select your stay. You need to drag over at least one night.

1 Like

Could someone help me for the date selection while booking the room.
I tried using drag and drop in Actions class & also click and hold.
Nothing seems to work for me.

Hi @vickie

So I have an example of working with the drag and drop in this project for RBP:

Specifically, you want to look at this test:

Managed to complete all three WebUI challenges using C# and Specflow. Here is my solution:

3 Likes

Here is my solution on WebUI Intermediate challenge using Cucumber-JVM with Spring boot, maui and jEntityTest

I solved all three WebUI challenges with Cypress.io. This is my solution:

3 Likes

The source code and full description of my UI challenges, using Model-Based Testing and with the traditional sequential approach, can be found at https://github.com/bitcoder/automation_week_mot


Enjoy :slight_smile:

Here is my solution for the WebUI advanced challenge, using TestCafe :slight_smile:

2 Likes

Here is my WebdriverIO solutions for the Automated UI Test Challenge.

1 Like

Drag and Drop functionality still isn’t working. I have some custom work to do since I don’t have access to the JSONWire Protocal.

1 Like